1. Creating Referral Sources

  • Updated

A Referral Source is a business-to-business (B2B) partnership that enables your organization to send or receive referrals. Documenting these sources in the Kipu CRM is essential for tracking relationship effectiveness and allocating your resources wisely. Common examples of Referral Sources include hospitals, other treatment centers, law firms, and government entities. These relationships are often initiated by Business Development (BD) staff through outreach and personal connection.

CRM POV Creating Refrral Sources (copy).png

Best Practices for Referral Sources

When thinking about Referral Sources, keep in mind: 

  • Referral Sources are typically organizations, but may also be individual contacts or practices.
  • Collect as much contact information as possible (e.g., alternate contacts, emails, phone numbers) for future outreach.
  • Use Custom Tags and searchable fields like Types of Care, Genre of Care, and Insurance Accepted to streamline outbound referral matching and reporting.
  • Referral Source details will be transferred to the EMR if present. The contact information will appear in the Patient Contact section of the patient’s facesheet, while organization details—such as Organization Name, Email, and the Primary and Secondary Relationship Managers—will appear in the Notes section.

Key Fields

  • Relationship Manager: The Primary/Secondary Relationship managers are responsible for the relationship and will receive credit for any admissions produced.
  • Candidate for Outbound Referrals: Flags sources eligible for outbound referrals. This field is also visible on the Referral Source grid as a column so that staff can see which referral sources accept outbound referrals.
  • Candidate for Outbound Requirements: This field allows users to document a referral source's specific requirements, such as patient must be sober, or that they only accept certain insurances.
  • In Network Insurances Accepted: Filters referral sources based on insurance compatibility.
  • Types of Care Provided: (e.g., PHP, IOP, OP).
  • Genre of Care: (e.g., Mental Health, Adolescent, Alcohol Dependency).
  • Custom Tags: The Custom Tag Feature allows categorization and filtering across CRM records.

Super User Tips: Super Users can customize the Types of Care and Genre of Care lists, and create custom tags to further refine categorization. 

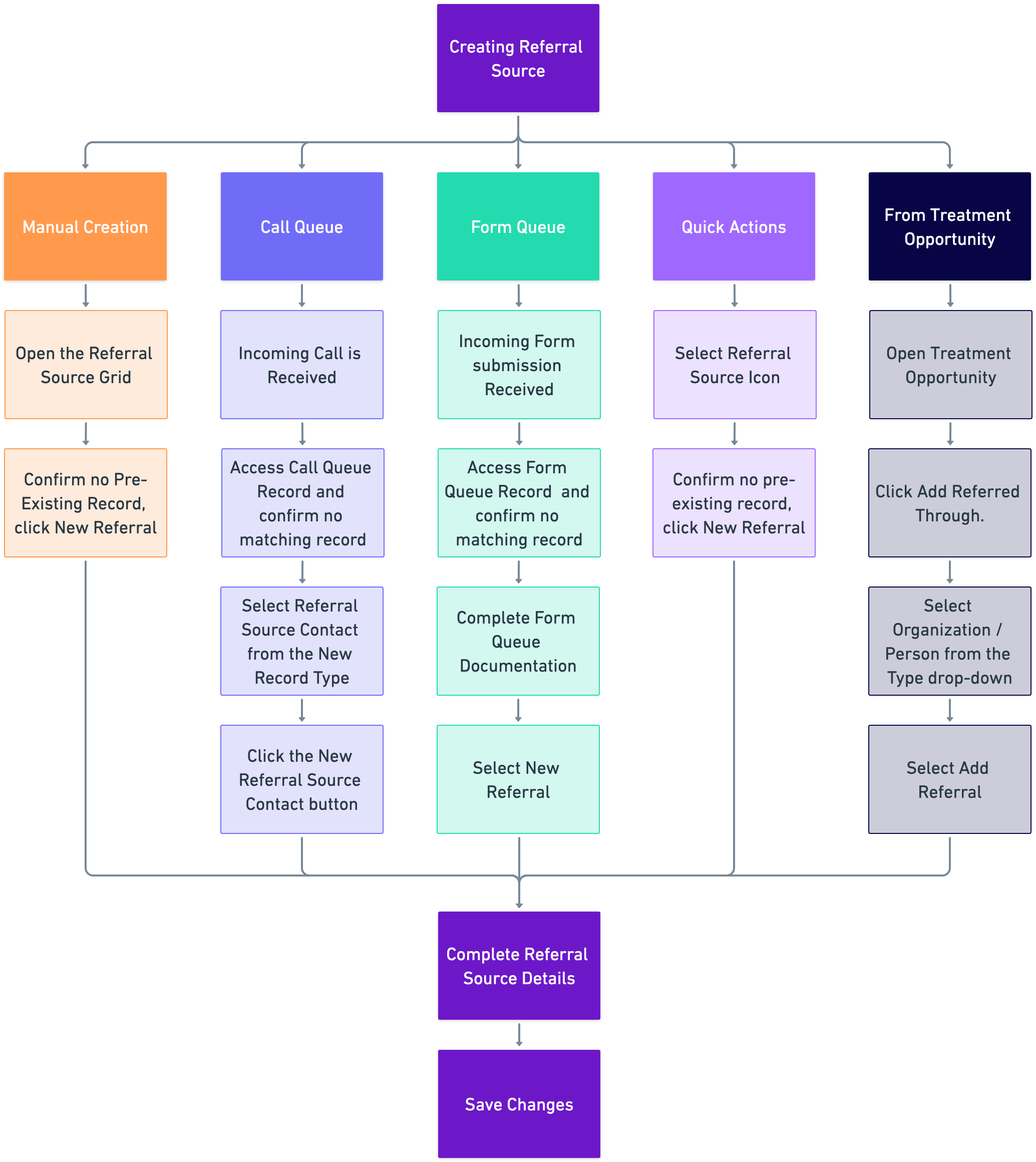
Workflow 1: Creating a Referral Source Manually

Use this method when adding a new referral source based on a confirmed business relationship that doesn't yet exist in the system.

  1. Navigate to the Referral Source grid by clicking CRM > Business Development > Referral Source.2025-02-04_11-01-21.png
  2. Search First: The CRM prompts you to search before creating a record to avoid duplicates.
    2025-02-04_12-12-15.png
  3. If Not Found: Click New Referral.
    2025-02-04_12-12-15.png
  4. When creating a referral source, the Organization Name, Organization Type, and Effective Date are all required fields.
  5. Add Optional Details: Add contacts, email addresses, tags, care types, etc.

Workflow 2: Creating a Referral Source from the Call Queue

Use this method when a call from a potential referral source generates a new record in the Call Queue. The Kipu CRM integrates with Call Tracking Metrics and CallRail, click here for more information.

  1. Navigate to the Call Queue by clicking CRM > Admissions Management > Queues > Call Request Queue.2025-02-04_15-35-05.png
  2. Once a call comes into the facility, a new call queue record will appear in the call queue.2025-02-04_14-19-39.png
  3. Basic caller ID information is recorded.2025-02-04_15-24-44.png
  4. The CRM will display any matching Patient, Patient Contact, or Referral Source records. There may be multiple records associated with the same phone number if multiple callers use the same phone number (e.g. referral source contacts calling from a shared facility number).2025-02-04_15-24-44.png

  5. If no records are found associated with the caller’s phone number, it is recommended to search for the caller's name in the Search Box to avoid creating duplicate records.2025-02-04_15-24-44.png

  6. To create a new referral use, set the New Record Type drop-down to Referral Source Contact. Then, click the New Referral Source Contact button.
  7. Then enter the referral source and referral contact details and click Save Changes to create the record.

Best Practice: Disposition all calls, including non-qualified Call Queue records (e.g. spam/telemarketing, wrong numbers, and underqualified prospects) for efficient queue management and more accurate reporting.2025-02-04_15-15-03.png

Workflow 3: Creating a Referral Source via Quick Action

Use this method to quickly document a new referral source from the Quick Action Icons on the navigation bar, typically while working on the go.

  1. Click the handshake icon in the top navigation bar. 
    2025-02-05_13-40-08.png
  2. The CRM prompts you to search for the referral source before creating to prevent duplicates. 2025-02-05_13-47-54.png

  3. If the Referral Source doesn't exist, click New Referral, and add Organization Name and Organization Type at a minimum. Be sure to save your work.2025-02-05_13-47-54.png
  4. Complete the referral source details. 

Workflow 4: Creating a Referral Source from a Treatment Opportunity

Use this method to add a new referral source directly while creating or editing a patient's treatment opportunity. The Referral Through type must be set as Organization/Person to create a new contact.

  1. Search for the patient record, and select Treatment Opportunities.2025-02-05_15-41-47 (1).gif
  2. Select the opportunity you want to open.2025-02-05_15-43-28.png
  3. Click Add Referred Through from the treatment opportunity.2025-02-06_13-50-27.png
  4. Choose Organization/Person as the referred-through type.2025-02-06_13-54-02.png
  5. Select Add Referral.2025-02-06_14-04-46.png
  6. Complete the required details and select Save Changes.2025-02-06_14-05-53.png

Was this article helpful?

1 out of 1 found this helpful