Prospect Data Import with Opportunities

  • Updated

Issue
I need to know how to import Prospect Data with Opportunities in CRM.

Requirements

Kipu CRM Import Template

To import prospect data into the Kipu CRM, clients must utilize our standardized Import Template. You can download the Prospect Data Import Template from the link at the bottom of this article and complete it with your desired data to ensure a smooth import process.

Important
Please note that to import Prospect Data with opportunities in CRM, the import must include a minimum of 50 records to be processed and approved.

Data Field Requirements and Hard-Coded Values

To facilitate a smooth import process, the following fields/columns in the prospect data import Template must be filled out using one of our available hard-coded values in the system:

  • Create Date
  • Created by
  • Patient First Name
  • Patient Nick Name
  • Patient Last Name
  • Record Status (Lead/Prospect/Patient/Client/Alumni/Obsolete)
  • Facility
  • Phone
  • Phone Type
  • Email
  • DOB
  • Admit Date
  • Discharge Date
  • Patient Gender
  • Identify As
  • Referred By
  • Address Type
  • Address Line 1
  • Address Line 2
  • Zip / Postal Code
  • City
  • County
  • State
  • Insurance Type
  • Payor
  • Member ID
  • Group Number
  • Effective Date
  • End Date
  • Subscriber First Name
  • Subscriber Last Name
  • DOB
  • Relationship of Pt to Subscriber
  • Subscriber Phone

Development Life-Cycle

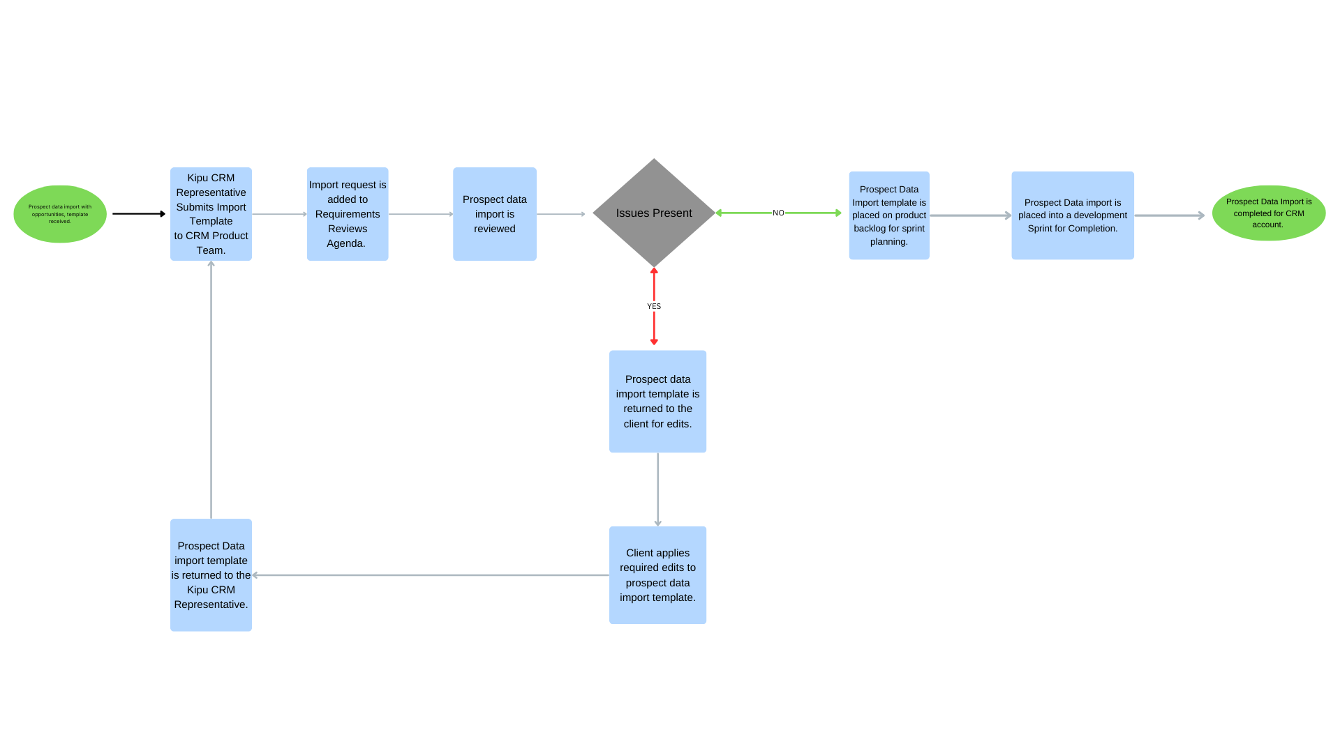
After submitting the completed Prospect Data Import Template to your CRM implementation specialist or the CRM support team, it will be forwarded to the CRM product team for a formal review. For a detailed overview of this process, please refer to the flowchart provided below.

Strategic Plan Whiteboard (1).png

Important
The Prospect Data Import with opportunities request will be processed according to our standard product request lifecycle, which involves prioritization in an upcoming development sprint. Please note that development sprints occur every two weeks, and the decision to include a request in a sprint is at the discretion of the CRM product owner.

 

 

 

Was this article helpful?

0 out of 0 found this helpful