Referral Source Imports

  • Updated

In Kipu CRM, we facilitate the onboarding of new organizations and business development representatives by supporting the import of referral source records, also known as B2B relationships. This feature streamlines the integration process and helps ensure a smooth start for new users and organizations in the system.

Requirements

Kipu CRM Import Template

To import referral source data into the Kipu CRM, clients must utilize our standardized Import Template. Download the Referral Source Import Template from the link at the bottom of this article and complete it with your desired data to ensure a smooth import process.

Important
Please note that the Referral Source Import must include a minimum of 50 records to be processed and approved.

Data Field Requirements and Hard-Coded Values

To facilitate a smooth import process, the following fields/columns in the Referral Source Import Template must be filled out using one of our available hard-coded values in the system:

  • Organization Type
  • Primary Relationship Manager
    • The individual listed in this field must have an active user profile in Kipu CRM. Additionally, the name provided must exactly match the name in their profile for the data import to be processed correctly.
  • Secondary Relationship Manager
    • The individual listed in this field must have an active user profile in Kipu CRM. Additionally, the name provided must exactly match the name in their profile for the data import to be processed correctly.
  • Org Phone Type
  • Types of Care Provided
  • Genre of Care
  • Contact Source Type

Important
Please kindly reference the Column Options tab present in the Referral Source Import template to view all available options that can be used for the columns listed above.

Development Life-Cycle

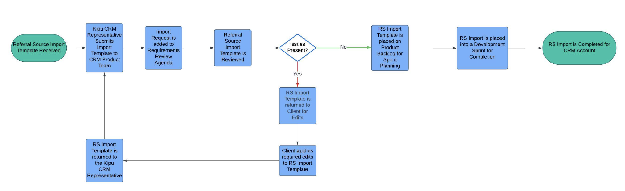
After submitting the completed Referral Source Import Template to your CRM implementation specialist or the CRM support team, it will be forwarded to the CRM product team for a formal review. For a detailed overview of this process, please refer to the flowchart provided below.

Important
The Referral Source Import request will be processed according to our standard product request lifecycle, which involves prioritization in an upcoming development sprint. Please note that development sprints occur every two weeks, and the decision to include a request in a sprint is at the discretion of the CRM product owner.
 

Was this article helpful?

1 out of 2 found this helpful